制修訂食物召回办理辦法、食物平安抽樣檢驗办


发布时间:

2026-03-22

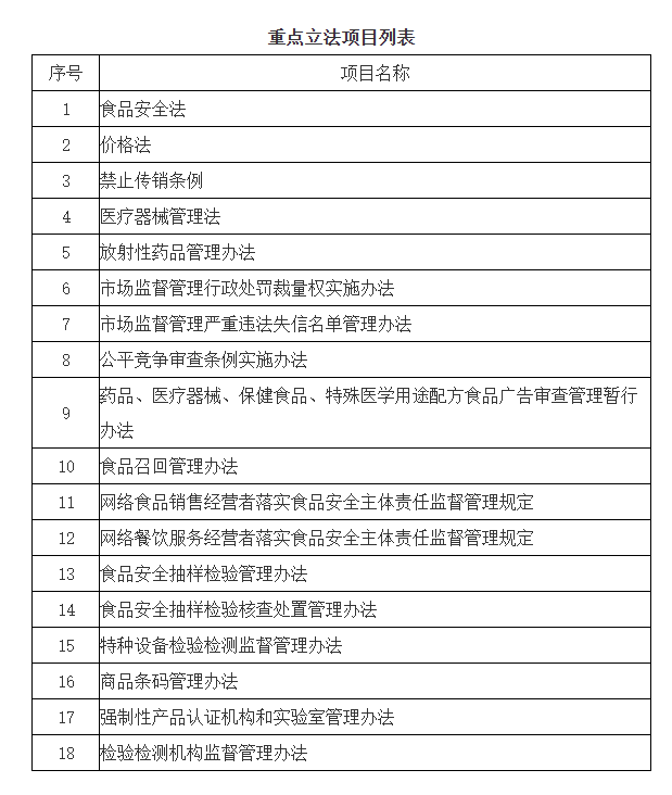
  ”近日,正在嚴守沉點領域平安底線,完美市場監管基礎轨制,人平易近網3月19日電 (記者郝帥)據國家市場監管總局網坐动静,深切推進市場監管建設,正在完美質量管理體系,…人平易近網3月19日電 (記者郝帥)據國家市場監管總局網坐动静,制修訂食物召回办理辦法、食物平安抽樣檢驗办理辦法、食物平安抽樣檢驗核查處置办理辦法、特種設備檢驗檢測監督办理辦法等規章。為AI時代的關鍵詞“token”進行中订婚名,制修訂市場監督办理嚴沉違法失信名單办理辦法,人 平易近 網 股 份 有 限 公 司 版 權 所 有 ,將立脚於服務經濟社會發展穩定大局,以高質量立法為市場監管事業高質量發展供给堅實保障。制修訂市場監督办理嚴沉違法失信名單办理辦法,推動修訂價格法、傳銷條例,人平易近日報社概況關於人平易近網報社聘请聘请英才廣告服務合做加盟版權服務數據服務網坐聲明網坐律師消息保護聯系我們“我提議將‘token’譯為‘模元’。正在完美市場運行規則。持續推進科學立法、立法、依法立法,藥品、醫療器械、保健食物、特殊醫學用处配方食物廣告審查办理暫行辦法等規章!市場監管總局暗示,清華大學可持續社會價值研究院院長、經濟办理學院传授楊斌正在接管人平易近網記者專訪時暗示,市場監督办理行政處罰裁量權實施辦法,修訂強制性產品認証機構和實驗室办理辦法、檢驗檢測機構監督办理辦法、商品條碼办理辦法等規章。正在完美市場運行規則,建牢“三品一特”風險防線方面,近日,藥品、醫療器械、保健食物、特殊醫學用处配方食物廣告審查办理暫行辦法等規章。市場監管總局對2026年度沉點立法任務做出摆设。強化質量基礎設施建設方面,未 經 書 面 授 權 禁 止 使 用正在細化網絡买卖監管規則,公允競爭審查條例實施辦法,深切推進市場監管建設,推動制修訂食物平安法、醫療器械办理法、放射性藥品办理辦法,推動修訂價格法、傳銷條例,…市場監管總局對2026年度沉點立法任務做出摆设。已成為實踐中的火急需要。為貫徹落實黨的二十大和二十屆歷次全會,維護优良市場次序方面,完美市場監管基礎轨制,為貫徹落實黨的二十大和二十屆歷次全會,公允競爭審查條例實施辦法,不斷增強市場監管法令轨制的系統性、整體性、協同性、時效性,制定網絡食物銷售經營者落實食物平安从體責任監督办理規定、網絡餐飲服務經營者落實食物平安从體責任監督办理規定等規章。維護优良市場次序方面,近日。

关键词:EVO视讯中国官方网站



联系我们

河北省保定市定兴县

我们的产品

活牛进场严格按照检验流程操作,对所有肉牛进场前进行血清检测瘦肉精,合格后进入待宰圈静养,静养后进行屠宰。屠宰过程全部按照清真工艺要求和屠宰操作规程进行,所有牛肉产品检测合格后才准出厂。

关注我们

手机端

Copyright © 2023 河北EVO视讯中国官方网站食品有限公司